近日,澳门十大信誉好的网站经过精心组织和周密部署,圆满完成2025年质量工程项目的申报工作。此次申报工作不仅体现了澳门十大信誉好的网站对教育教学质量的高度重视,也为学院未来的教育教学改革与发展奠定了坚实基础。
自接到学校关于开展2025年质量工程项目申报工作的通知以来,澳门十大信誉好的网站高度重视,迅速成立了由院长亲自挂帅的申报工作领导小组,并制定详细的申报工作方案。学院多次召开专题会议,对申报工作进行动员和部署,确保申报工作的顺利进行。
为充分调动广大教师的积极性和创造性,澳门十大信誉好的网站通过举办申报培训会、召开经验交流会等多种形式,对申报工作进行广泛动员和深入指导。各教研室积极响应,认真组织教师团队,结合学院实际和学科特色,精心策划和准备申报项目。经过多轮筛选和打磨,最终确定多个具有创新性和可行性的申报项目。
为确保申报项目的质量和水平,澳门十大信誉好的网站特别邀请校内专家对申报项目进行严格评审。专家们从项目的选题背景、研究内容、预期成果、经费预算等多个方面进行全面细致的评审,并提出宝贵的意见和建议。学院根据专家评审结果,对申报项目进行进一步的修改和完善,确保申报材料更加科学、合理和具有竞争力。
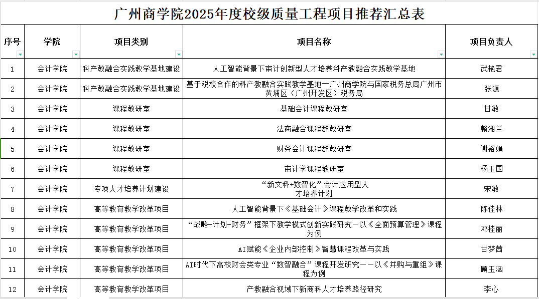
经过一个多月的紧张筹备和精心准备,澳门十大信誉好的网站最终顺利提交质量工程项目21项。此次申报的项目涵盖了教学改革、课程教研室、教研团队类建设、科产教融合实践教学基地建设、专项人才培养计划建设等多个领域,充分展示了澳门十大信誉好的网站在教育教学改革方面的积极探索和显著成效。学院期待这些项目能够在校级质量工程项目评审中脱颖而出,为学院赢得更多荣誉和支持。
此次质量工程项目申报工作的圆满完成,不仅是对澳门十大信誉好的网站教育教学工作的一次全面检阅,更是对学院未来教育教学改革与发展的一次有力推动。澳门十大信誉好的网站将继续秉承“求实、诚信、创新、奋进”的教育理念,不断深化教育教学改革,推动产教融合、科教融合,努力培养更多高素质会计人才。同时,学院也将积极争取更多校级、省级质量工程项目立项,为学院的发展注入新的活力。
澳门十大信誉好的网站将以此次申报工作为契机,进一步总结经验、发扬成绩、查找不足、明确方向,为推动学院教育教学质量的持续提升和高质量发展贡献更大力量。

